CRED is a members-only app that offers you exclusive rewards for paying your credit card bill.
I have been using CRED app for quite some time now and one of the early adopters of the app. It actually helps me to manage all my credit cards under the same roof. I personally like the app and have been using it extensively for all my credit card payments. I am astonished to know when many of my peer connections didn’t have the same opinion about the application. When the entire world is in a lockdown situation, I thought of utilizing this time by picking one of my favorite apps and analyzing it.
Objective – To understand the current challenges with the CRED app and ways to improve it.
Before we deep dive into each step. Here is a quick overview:
- Empathize – Understand what are user sentiments.
- Define – Come up with the problem statement which you want to solve.
- Ideate – Generate ideas to solve the problem.
- Prototype – Come up with a wireframe, MVP.
- Test – Show the prototype to your users and get their feedback.
Step 1 – Define the Research Method
Before conducting the research and user interviews, it is recommended to have a plan in place. A research plan is a document you will create that will list out your research goals, as well as the methods you intend to use to accomplish those goals. It will also have an estimated timeline of the entire process.
Step 2 – Secondary Research
Secondary Research is a good source for using all the existing data. For any mobile application, google play store reviews give an ample amount of reviews.
Step 3 – Primary Research (Surveys & Interviews)
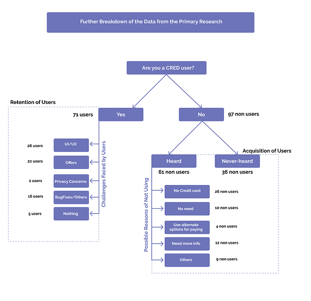
After going through all the data in secondary research, it helped me to make some hypothesis but it was equally important to validate those. I came up with a small questionnaire survey, where questions were subjective and I wanted users to express what they like about the app and what they don’t like about the app. I reached out to 160 people across all the demographics. The survey helped with quantitative data. To understand, why part of the behavior, I went ahead with a couple of user interviews


Step 1 – Choosing the right metric
AARRR Framework – AARRR stands for Acquisition, Activation, Retention, Referral & Revenue. These are the 5 most important metrics for the growth of any company.
I thought of focussing on the Activation & Retention metric for CRED and not on Acquisition.
Acquisition – Although there are more non-users as compared to users, since CRED is a members-only app, I thought of not focusing on the acquisition of the users.
Activation – Once users are onboarded, this will help in understanding the user’s first experience. Are users able to fulfill their tasks? Making credit card payment or buying the offers.
Retention – This is about how many users are coming back and using the app. It tells about the Engagement between the users and the application.
Step 2 – Analyze the Data (Affinity Map)
On synthesizing the user interviews and survey results, I did an affinity mapping where I tried putting all the similar experiences together. It gave a good idea about the number of users facing similar challenges. This also gave a couple of good insights about the users and their challenges.


Step 3 – Personas
Based on the interviews, I created a persona. I referred to it throughout the entire process. User personas help you to target the customer segment and understand their key pain points.
Step 4 – Customer Journey
To understand what are the stages of CRED application and how users interact with the app, I have created a Customer Journey Map. It will help us understand what are the goals user seeks at every stage and what are the main pain points of each stage.

Step 5 – POV Statement
After analyzing all the data from the survey and user interviews. Here are a few of the insights I gathered.
- The majority of the users are not satisfied with the User Experience of the app. It’s confusing for them and difficult to find the information they are looking for.
- Another issue is with offers and rewards, where users don’t find any suitable offers/rewards to be redeemed by the CRED coins.
A POV(Point of View) is a meaningful and actionable problem statement. (User + Need + Insight)
POV – John is a 30-year-old software engineer who uses the CRED app. He needs a great user experience because managing multiple credit card payments and redeeming offers can be quite confusing.
Step 1 – How might we(HMW)?
How Might We (HMW) questions are one of the best ways to open up Ideation sessions. By framing the problem as a How Might We question, we will prepare ourselves for an innovative solution.
- How might we make the app user friendly?
- How might we make the app simple for the new user?
- How might we help the user to redeem the offers they want?
Step 2 – CROWDSTORM
Crowdstrorm is another way to involve your target users during the Ideation phase. During the survey, we also asked users to share their suggestions to improve the CRED app. Here are a few of the responses I got
“Liked the old interface better.”
“Make the app simpler to use. especially the rewards section.”
“Better navigational steps in the app”
“Search engine needs to be made available”
“The interface is a bit confusing (though clean). ”
Based on all the suggestions, I came up with a set of tasks that need to be done to improve the user experience. Plotted those against the Difficulty and Importance Matrix. This helps in prioritizing the task.


Step 1 – Sketching – Pencil before Pixel
I usually start the design process with low fidelity wireframes. This is the way I iterate through many design options quickly.
Step 2 – Low fidelity-Wireframes
While designing the wireframes as well, there was a couple of feedback loop from the users to ensure that I am moving in the right direction.


Step 3- High-Fidelity Wireframe
Once I tested out all usability mistakes, I started designing the final screens in Figma.
- Font – Raleway
- Platform – iOS
Major Changes which I tried solving
- Users now have clear visibility of CRED coins.
- The Offers listing page is added which was not displayed to the user.
- The search option on the Offers page. No need to spend time searching for the offers.
- People can navigate through the offers in a better way now.
- Offers are now categorized based on type and brands.

Step 1 – User Testing
Once all the high-fidelity wireframes were ready. I reached to all the users and asked them to test the prototype and check if it solved their problem. There are 2 types of users I reached
- Existing users – Users who have already been using the CRED app for quite a time now.
- Nonusers – These are the users who haven’t actually seen the CRED app at all. This was their first experience.
“The redesigned pages are fantastic. For a number of reasons:
A) It takes me 3-4 seconds to understand the main content of the page as opposed to 10 seconds as the key points are well called out.
B) These pages are so much what typical customers are used to. It amalgamates different elements from daily apps we use – Paytm, GPay, walnut, banking apps, e-commerce apps.
C) Graphics used are so easy to comprehend.”



What I have learned from this project?
Customer Centricity – I could have never thought improving the CRED app will involve making the app more user-friendly. Before starting the project, I thought improving will be more about adding new features. Although a few new features were added in the redesign version what customers really wanted to be an app with less confusion.
Usability Testing – This was a completely new experience for me. Every user has their own journey and ways of using the app. It every important to understand the goal and mindset of the user and what they are seeking at the point.